ac米兰官方网站

菜单

搜索
ac米兰官方网站
  • 首页
  • ac米兰官方网站
    公司简介
    企业文化
    公司荣誉
    大事记
    成员企业
  • 新闻中心
    公司新闻
    集团要闻
    党建动态
    公告公示
  • 业务领域
    免税业务
    离岛免税业务
    国际/港澳业务
    旅游零售业务
    品牌与品类
  • 门店信息
  • 会员服务
    会员手册
    服务协议
    隐私政策
    会员卡适用门店
    会员卡/积分 常见问题
    退换货 常见问题
    联系我们
  • 社会责任
    责任理念
    主题活动
    捐建项目
    基金会
  • 加入米兰
    人才战略
    员工风采
    社会招聘
    校园招聘
  1. English
  2. 繁體中文
  1. 首页
  2. 新闻中心
  3. 公告公示
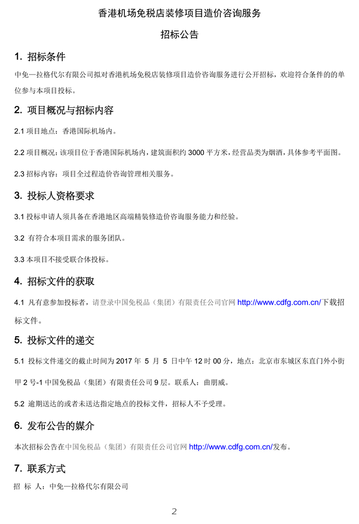
  • 香港机场免税店装修项目造价咨询服务招标文件

    2017-04-28
    分享至

     

     

     

     

     

     

     

     

     

     

    • 上一篇 > 香港机场免税店装修项目全过程项目管理服务招标文件
    • 下一篇 > 香港机场免税店装修项目造价咨询服务中标公示

    欢迎加入米兰会员

    专属特权优惠

    专享购物便利

    了解会员计划

    请在出入境时关注

    米兰在全球的200+门店

    查找免税店

    精彩促销

    众多品牌 折扣进行中

    免税购物指南

    咨询热线

    4001100100

    客户服务

    免税预购

ac米兰官方网站

  • 公司简介
  • 企业文化
  • 公司荣誉
  • 大事记
  • 成员企业

新闻中心

  • 公司新闻
  • 集团要闻
  • 党建动态
  • 公告公示

业务领域

  • 免税业务
  • 离岛免税业务
  • 国际/港澳业务
  • 旅游零售业务
  • 品牌与品类

会员服务

  • 会员手册
  • 服务协议
  • 隐私政策
  • 会员卡适用门店
  • 会员卡/积分 常见问题
  • 退换货 常见问题
  • 联系我们

社会责任

  • 责任理念
  • 主题活动
  • 捐建项目
  • 基金会

加入米兰

  • 人才战略
  • 员工风采
  • 社会招聘
  • 校园招聘
  • 免税预购App

  • 微信

  • 微博

全国客服热线 4001-100100
合作伙伴 bdhsabj@cdfg.com.cn
奢侈品牌合作 inquiry@ctg.cn

重要链接:国资委

中国旅游集团有限公司

中国旅游集团米兰股份有限公司


网站地图 | 法律声明
  • 京ICP备
  •  京公网安备 号
  • ©2022 ac米兰(milan)官方网站 - Official Website. All Rights Reserved
网站地图| 法律声明|
  • 京ICP备
  • ©2022 ac米兰(milan)官方网站 - Official Website. All Rights Reserved
返回
顶部